Arcsine distribution
In probability theory, the arcsine distribution is the probability distribution whose cumulative distribution function involves the arcsine and the square root:
|
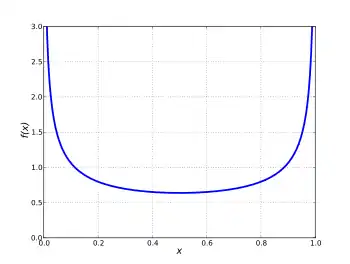
Probability density function ![]() | |||
|
Cumulative distribution function ![]() | |||
| Parameters | none | ||
|---|---|---|---|
| Support | |||
| CDF | |||
| Mean | |||
| Median | |||
| Mode | |||
| Variance | |||
| Skewness | |||
| Ex. kurtosis | |||
| Entropy | |||
| MGF | |||
| CF | |||
for 0 ≤ x ≤ 1, and whose probability density function is
on (0, 1). The standard arcsine distribution is a special case of the beta distribution with α = β = 1/2. That is, if is an arcsine-distributed random variable, then . By extension, the arcsine distribution is a special case of the Pearson type I distribution.
The arcsine distribution appears in the Lévy arcsine law, in the Erdős arcsine law, and as the Jeffreys prior for the probability of success of a Bernoulli trial.[1][2]
Generalization
| Parameters | |||
|---|---|---|---|
| Support | |||
| CDF | |||
| Mean | |||
| Median | |||
| Mode | |||
| Variance | |||
| Skewness | |||
| Ex. kurtosis | |||
Arbitrary bounded support
The distribution can be expanded to include any bounded support from a ≤ x ≤ b by a simple transformation
for a ≤ x ≤ b, and whose probability density function is
on (a, b).
Shape factor
The generalized standard arcsine distribution on (0,1) with probability density function
is also a special case of the beta distribution with parameters .
Note that when the general arcsine distribution reduces to the standard distribution listed above.
Properties
- Arcsine distribution is closed under translation and scaling by a positive factor
- If
- The square of an arcsine distribution over (-1, 1) has arcsine distribution over (0, 1)
- If
- The coordinates of points uniformly selected on a circle of radius centered at the origin (0, 0), have an distribution
- For example, if we select a point uniformly on the circumference, , we have that the point's x coordinate distribution is , and its y coordinate distribution is
Characteristic function
The characteristic function of the arcsine distribution is a confluent hypergeometric function and given as .
Related distributions
References
- Overturf, Drew; et al. (2017). Investigation of beamforming patterns from volumetrically distributed phased arrays. MILCOM 2017 - 2017 IEEE Military Communications Conference (MILCOM). pp. 817–822. doi:10.1109/MILCOM.2017.8170756. ISBN 978-1-5386-0595-0.
- Buchanan, K.; et al. (2020). "Null Beamsteering Using Distributed Arrays and Shared Aperture Distributions". IEEE Transactions on Antennas and Propagation. 68 (7): 5353–5364. doi:10.1109/TAP.2020.2978887.
Further reading
- Rogozin, B.A. (2001) [1994], "Arcsine distribution", Encyclopedia of Mathematics, EMS Press

