LBOZ
LBOZ is a coefficient used in spectrophotometry to estimate selectivity (amount of overlapping of spectra) in a quantitative manner. It is named after its creators: Lorber, Bergmann, von Oepen, and Zinn.
Definition

Let be a matrix of the spectra (absorbances), where the k rows correspond to the components in mixture and n columns correspond to the sequence of wavelengths. The LBOZ criterion for kth component is calculated from the following formula:
where means a pseudoinverse of the matrix and means an euclidean length of a vector.
Properties
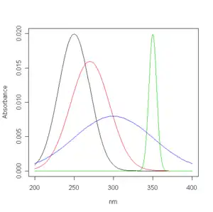
The image above show synthetic gaussian spectra. The LBOZ criteria are: 0.561 for black compound, 0.402 for red compound, 0.899 for green and 0.549 for blue. LBOZ always lie in range <0,1> and has strong mathematical sense - it presents the amount of spectral signal which is not overlapped by the others. Hence, the uncertainty of a compound quantity increases by in presence of the other compounds. In this case, the highest uncertainty is expected during determination of red compound - theoretically 2.38 times greater than during determination of its compound alone.
References
- Lorber, Avraham. (1986). "Error propagation and figures of merit for quantification by solving matrix equations". Analytical Chemistry. American Chemical Society (ACS). 58 (6): 1167–1172. doi:10.1021/ac00297a042. ISSN 0003-2700.
- Lorber, Avraham.; Harel, Alon.; Goldbart, Zvi.; Brenner, I. B. (1987). "Curve resolution and figures of merit estimation for determination of trace elements in geological materials by inductively coupled plasma atomic emission spectrometry". Analytical Chemistry. American Chemical Society (ACS). 59 (9): 1260–1266. doi:10.1021/ac00136a004. ISSN 0003-2700.
- Bergmann, Gerhard.; Von Oepen, Birgit.; Zinn, Peter. (15 October 1987). "Improvement in the definitions of sensitivity and selectivity". Analytical Chemistry. American Chemical Society (ACS). 59 (20): 2522–2526. doi:10.1021/ac00147a017. ISSN 0003-2700.