ABCG5
ATP-binding cassette sub-family G member 5 is a protein that in humans is encoded by the ABCG5 gene.[5][6][7]
Function
The protein encoded by this gene is a member of the superfamily of ATP-binding cassette (ABC) transporters. ABC proteins transport various molecules across extra- and intra-cellular membranes. ABC genes are divided into seven distinct subfamilies (ABC1, MDR/TAP, MRP, ALD, OABP, GCN20, White). This protein is a member of the White subfamily. The protein encoded by this gene functions as a half-transporter to limit intestinal absorption and promote biliary excretion of sterols. It is expressed in a tissue-specific manner in the liver, colon, and intestine. This gene is tandemly arrayed on chromosome 2, in a head-to-head orientation with family member ABCG8. Mutations in this gene may contribute to sterol accumulation and atherosclerosis, and have been observed in patients with sitosterolemia.[7]
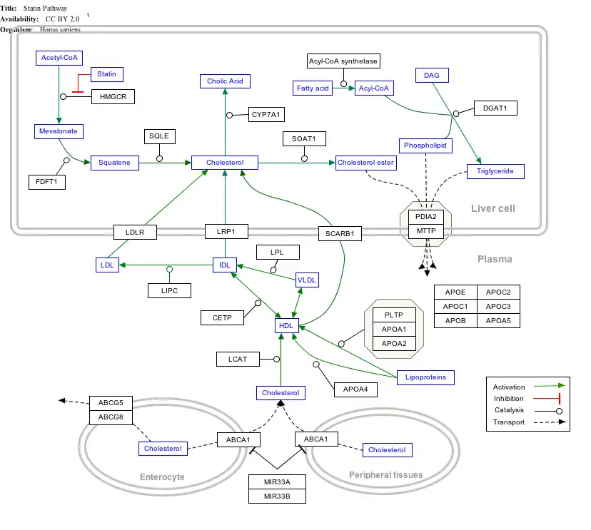
Interactive pathway map
Click on genes, proteins and metabolites below to link to respective articles. [§ 1]
- The interactive pathway map can be edited at WikiPathways: "Statin_Pathway_WP430".
See also
References
- GRCh38: Ensembl release 89: ENSG00000138075 - Ensembl, May 2017
- GRCm38: Ensembl release 89: ENSMUSG00000040505 - Ensembl, May 2017
- "Human PubMed Reference:". National Center for Biotechnology Information, U.S. National Library of Medicine.
- "Mouse PubMed Reference:". National Center for Biotechnology Information, U.S. National Library of Medicine.
- Berge KE, Tian H, Graf GA, Yu L, Grishin NV, Schultz J, Kwiterovich P, Shan B, Barnes R, Hobbs HH (Dec 2000). "Accumulation of dietary cholesterol in sitosterolemia caused by mutations in adjacent ABC transporters". Science. 290 (5497): 1771–5. Bibcode:2000Sci...290.1771B. doi:10.1126/science.290.5497.1771. PMID 11099417.
- Lu K, Lee MH, Hazard S, Brooks-Wilson A, Hidaka H, Kojima H, Ose L, Stalenhoef AF, Mietinnen T, Bjorkhem I, Bruckert E, Pandya A, Brewer HB, Salen G, Dean M, Srivastava A, Patel SB (Aug 2001). "Two genes that map to the STSL locus cause sitosterolemia: genomic structure and spectrum of mutations involving sterolin-1 and sterolin-2, encoded by ABCG5 and ABCG8, respectively". American Journal of Human Genetics. 69 (2): 278–90. doi:10.1086/321294. PMC 1201544. PMID 11452359.
- "Entrez Gene: ABCG5 ATP-binding cassette, sub-family G (WHITE), member 5 (sterolin 1)".
Further reading
- Schmitz G, Langmann T, Heimerl S (Oct 2001). "Role of ABCG1 and other ABCG family members in lipid metabolism". Journal of Lipid Research. 42 (10): 1513–20. doi:10.1016/S0022-2275(20)32205-7. PMID 11590207.
- Patel SB, Salen G, Hidaka H, Kwiterovich PO, Stalenhoef AF, Miettinen TA, Grundy SM, Lee MH, Rubenstein JS, Polymeropoulos MH, Brownstein MJ (Sep 1998). "Mapping a gene involved in regulating dietary cholesterol absorption. The sitosterolemia locus is found at chromosome 2p21". The Journal of Clinical Investigation. 102 (5): 1041–4. doi:10.1172/JCI3963. PMC 508970. PMID 9727073.
- Lee MH, Lu K, Hazard S, Yu H, Shulenin S, Hidaka H, Kojima H, Allikmets R, Sakuma N, Pegoraro R, Srivastava AK, Salen G, Dean M, Patel SB (Jan 2001). "Identification of a gene, ABCG5, important in the regulation of dietary cholesterol absorption". Nature Genetics. 27 (1): 79–83. doi:10.1038/83799. PMC 1350991. PMID 11138003.
- Shulenin S, Schriml LM, Remaley AT, Fojo S, Brewer B, Allikmets R, Dean M (2001). "An ATP-binding cassette gene (ABCG5) from the ABCG (White) gene subfamily maps to human chromosome 2p21 in the region of the Sitosterolemia locus". Cytogenetics and Cell Genetics. 92 (3–4): 204–8. doi:10.1159/000056903. PMID 11435688. S2CID 23238025.
- Hubacek JA, Berge KE, Cohen JC, Hobbs HH (Oct 2001). "Mutations in ATP-cassette binding proteins G5 (ABCG5) and G8 (ABCG8) causing sitosterolemia". Human Mutation. 18 (4): 359–60. doi:10.1002/humu.1206. PMID 11668628. S2CID 10011192.
- Lam CW, Cheng AW, Tong SF, Chan YW (Feb 2002). "Novel donor splice site mutation of ABCG5 gene in sitosterolemia". Molecular Genetics and Metabolism. 75 (2): 178–80. doi:10.1006/mgme.2001.3285. PMID 11855938.
- Lu K, Lee MH, Yu H, Zhou Y, Sandell SA, Salen G, Patel SB (Apr 2002). "Molecular cloning, genomic organization, genetic variations, and characterization of murine sterolin genes Abcg5 and Abcg8". Journal of Lipid Research. 43 (4): 565–78. doi:10.1016/S0022-2275(20)31486-3. PMC 1815568. PMID 11907139.
- Heimerl S, Langmann T, Moehle C, Mauerer R, Dean M, Beil FU, von Bergmann K, Schmitz G (Aug 2002). "Mutations in the human ATP-binding cassette transporters ABCG5 and ABCG8 in sitosterolemia". Human Mutation. 20 (2): 151. doi:10.1002/humu.9047. PMID 12124998. S2CID 23157539.
- Remaley AT, Bark S, Walts AD, Freeman L, Shulenin S, Annilo T, Elgin E, Rhodes HE, Joyce C, Dean M, Santamarina-Fojo S, Brewer HB (Jul 2002). "Comparative genome analysis of potential regulatory elements in the ABCG5-ABCG8 gene cluster". Biochemical and Biophysical Research Communications. 295 (2): 276–82. doi:10.1016/S0006-291X(02)00652-6. PMID 12150943.
- Graf GA, Li WP, Gerard RD, Gelissen I, White A, Cohen JC, Hobbs HH (Sep 2002). "Coexpression of ATP-binding cassette proteins ABCG5 and ABCG8 permits their transport to the apical surface". The Journal of Clinical Investigation. 110 (5): 659–69. doi:10.1172/JCI16000. PMC 151110. PMID 12208867.
- Yu L, Li-Hawkins J, Hammer RE, Berge KE, Horton JD, Cohen JC, Hobbs HH (Sep 2002). "Overexpression of ABCG5 and ABCG8 promotes biliary cholesterol secretion and reduces fractional absorption of dietary cholesterol". The Journal of Clinical Investigation. 110 (5): 671–80. doi:10.1172/JCI16001. PMC 151111. PMID 12208868.
- Graf GA, Yu L, Li WP, Gerard R, Tuma PL, Cohen JC, Hobbs HH (Nov 2003). "ABCG5 and ABCG8 are obligate heterodimers for protein trafficking and biliary cholesterol excretion". The Journal of Biological Chemistry. 278 (48): 48275–82. doi:10.1074/jbc.M310223200. PMID 14504269.
- Kajinami K, Brousseau ME, Nartsupha C, Ordovas JM, Schaefer EJ (Apr 2004). "ATP binding cassette transporter G5 and G8 genotypes and plasma lipoprotein levels before and after treatment with atorvastatin". Journal of Lipid Research. 45 (4): 653–6. doi:10.1194/jlr.M300278-JLR200. PMID 14703505.
- Freeman LA, Kennedy A, Wu J, Bark S, Remaley AT, Santamarina-Fojo S, Brewer HB (Jul 2004). "The orphan nuclear receptor LRH-1 activates the ABCG5/ABCG8 intergenic promoter". Journal of Lipid Research. 45 (7): 1197–206. doi:10.1194/jlr.C400002-JLR200. PMID 15121760.
- Yu L, Gupta S, Xu F, Liverman AD, Moschetta A, Mangelsdorf DJ, Repa JJ, Hobbs HH, Cohen JC (Mar 2005). "Expression of ABCG5 and ABCG8 is required for regulation of biliary cholesterol secretion". The Journal of Biological Chemistry. 280 (10): 8742–7. doi:10.1074/jbc.M411080200. PMID 15611112.
External links
- ABCG5+protein,+human at the U.S. National Library of Medicine Medical Subject Headings (MeSH)
- Human ABCG5 genome location and ABCG5 gene details page in the UCSC Genome Browser.
This article incorporates text from the United States National Library of Medicine, which is in the public domain.






